Ocupação e uso da Faixa de Domínio

Implantação e regularização de ocupação na faixa de domínio federal

Definição

Ocupação da faixa de domínio é o uso do espaço público de forma aérea, subterrânea, aparente, suspensa ou pontual para implantação de serviço específico, podendo ser gratuito ou oneroso, conforme regulamentação específica.

A prerrogativa para aprovação e concessão de ocupações na faixa de domínio são competência exclusiva do Poder Concedente, cabendo à Concessionária apenas instruir, orientar e instrumentalizar o processo para submissão da análise da Agência Reguladora, mediante ao atendimento das Normas e Legislações Vigentes, citadas abaixo, que regem o assunto, seguindo o fluxo e fases do processo interno a seguir.

Ressalta-se que, a partir de 1º de julho de 2025, as análises dos processos de solicitação para abertura de acessos à faixa de domínio passarão a ser realizadas em caráter oneroso, conforme previsto na Resolução nº 6.000, de 1º de dezembro de 2022, da ANTT.

Diagrama

Tipos de ocupação

Rede de Gás

Rede de gás

Fibra

Fibra óptica

Energia elétrica

Energia elétrica

Água

Adutora de água

Cano de água

Emissário de esgoto

Torre de comunicação

Rádio Base

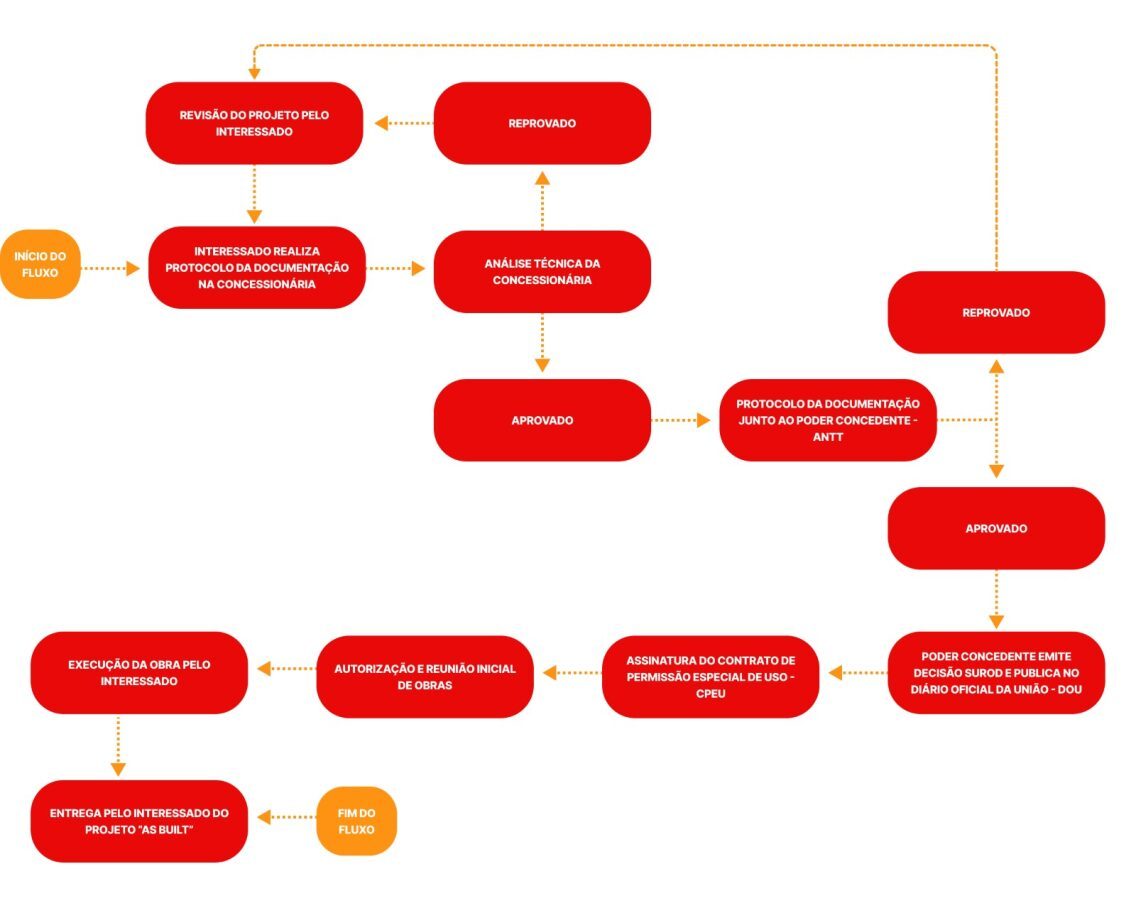
Fases do processo

O processo de submissão dos projetos e documentos para a análise da viabilização de abertura e/ou regularização de acesso, pode ser dividido nas macros etapas abaixo:

1

Projeto Executivo

Apresentar Projeto Executivo com todo o detalhamento da intervenção proposta, que será analisado e avaliado pela Concessionária antes de ser submetido para apreciação e aprovação final do Poder Concedente.

2

Execução de obras

Após a aprovação do Projeto Executivo pela Agência Reguladora, será iniciado o processo de instrução junto a Concessionária para liberação do início das obras de implantação/readequação que serão acompanhadas pela Concessionária até a conclusão final das obras.

Dúvidas frequentes

Fale conosco

Mande um e-mail para a nossa equipe ou solicite uma nova intervenção de faixa de domínio em rodovias sob a concessão da Motiva.

Outras solicitações

Confira as orientações e regulamentações para outros tipos de intervenções na faixa de domínio