Ocupação e uso da Faixa de Domínio

Implantação e regularização de ocupação na faixa de domínio federal
Ocupações

Definição

A ocupação da faixa de domínio acontece quando o espaço público ao longo da rodovia é utilizado — de forma aérea, subterrânea, aparente ou suspensa — para a implantação de algum serviço específico. Esse uso pode ser gratuito ou ter custos, dependendo da regulamentação aplicável a cada caso.

A autorização para esse tipo de ocupação é de responsabilidade exclusiva do Poder Concedente, representado pela Agência Reguladora. Cabe a Motiva orientar, reunir a documentação necessária e conduzir o processo para análise, sempre em conformidade com as normas e leis que regem o tema.

Nosso papel é garantir que tudo seja feito de forma segura, organizada e transparente — respeitando os trâmites legais e priorizando a segurança de quem vive, trabalha ou trafega pela rodovia.

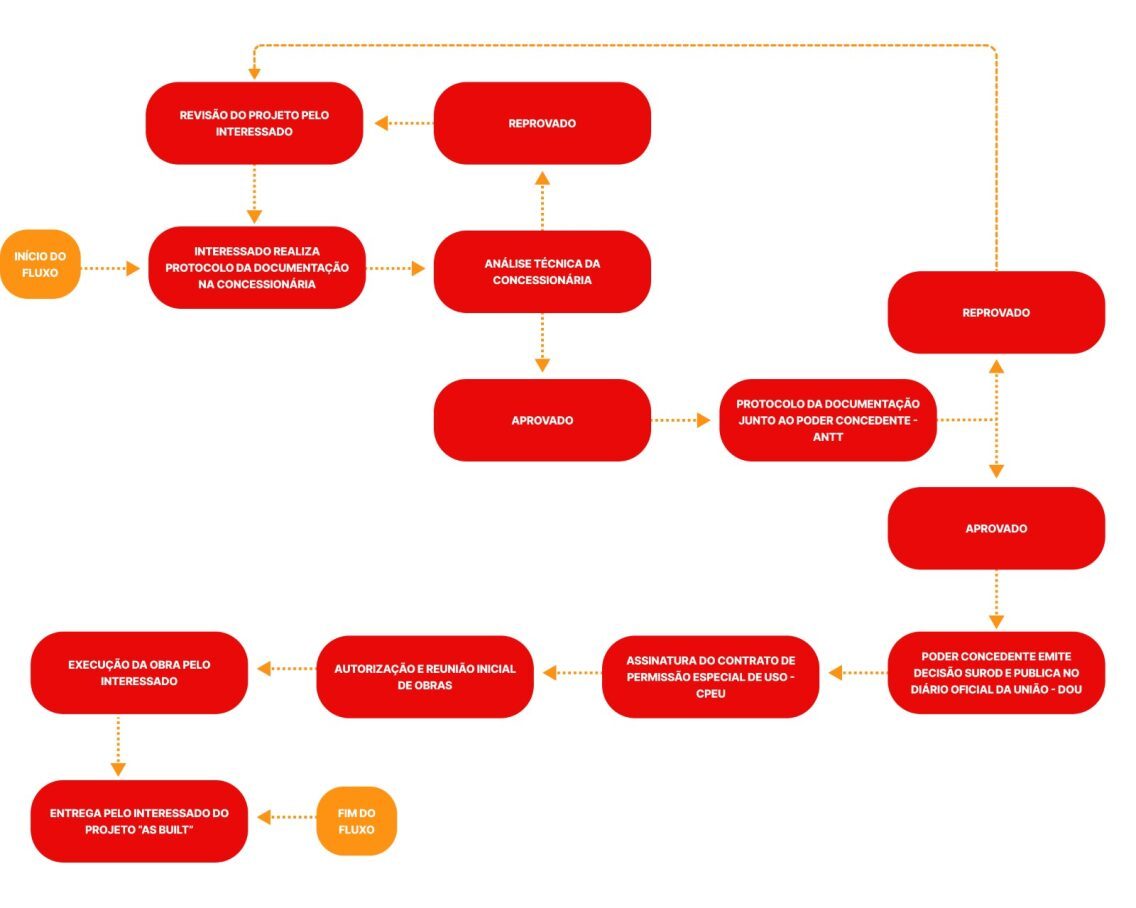
Diagrama

Tipos de ocupação

Rede de Gás

Rede de gás

Fibra

Fibra óptica

Energia elétrica

Energia elétrica

Água

Adutora de água

Cano de água

Emissário de esgoto

Torre de comunicação

Rádio Base

Fases do processo

As etapas de entregas dos projetos e documentos, para a análise da viabilidade de abertura e/ou regularização de acesso, pode ser dividida nas macros abaixo:

1

Projeto Funcional

Apresentar a documentação legal, conforme legislação e instruções na seção abaixo, para a comprovação da titularidade da propriedade e o comprometimento do interessado em cumprir as normas vigentes de abertura/regularização de acessos. Em conjunto, deve ser apresentado o Projeto Funcional, acompanhado do respectivo Estudo de Tráfego.

Projeto Executivo

Sendo o Projeto Funcional considerado tecnicamente viável, este evolui para a fase de detalhamento do Projeto Executivo, que será analisado pela Concessionária antes de ser submetido à apreciação do Poder Concedente.

Execução de obras

Após a aprovação do Projeto Executivo, pela Agência Reguladora, será iniciada, junto à Concessionária, as tratativas para liberação do início das obras de implantação/readequação, que serão acompanhadas pela Concessionária até a conclusão das obras.

Dúvidas frequentes

Outras solicitações

Confira as orientações e regulamentações para outros tipos de intervenções na faixa de domínio